6% CFAS PAGE快速凝胶制备试剂盒

微信
新浪微博
QQ
QQ空间
豆瓣网
百度贴吧
150.00
150.00
规格 50T
货号 PE031
品牌 Change
产品详情


CFAS PAGE快速凝胶制备试剂盒


产品包装:


产品货号
产品组成
包装规格
PE031 (6% CFAS PAGE快速凝胶制备试剂盒)
CFAS PAGE 浓缩胶A液
50ml
PE032 (8% CFAS PAGE快速凝胶制备试剂盒)
CFAS PAGE 浓缩胶B液
50ml
PE033 (10% CFAS PAGE快速凝胶制备试剂盒)
CFAS PAGE 分离胶A液
125ml
PE034 (12% CFAS PAGE快速凝胶制备试剂盒)
CFAS PAGE 分离胶B液
125ml
PE035 (15% CFAS PAGE快速凝胶制备试剂盒)
过硫酸铵(APS)
0.5g
/
产品说明书
1份



产品简介:

本产品采用分离胶和浓缩胶的预混配方,改善了引发剂过硫酸铵的使用条件,简化了凝胶的制备方法并提高了电泳的速度,有利于获得更完美的蛋白电泳实验结果


产品特点:

1:一步法灌胶灌制分离胶后直接注入浓缩胶,无需液封;

2:操作简单无需计算所需溶液量,无需稀释;

3:红色的浓缩胶,更加容易上样

4:无需使用TEMED避免恶臭气味更加安全


保存条件:2-8℃保存,一年有效。


操作流程:

试剂准备

1.1第一次使用前取5ml去离子水加入过硫酸铵(APS)试管中,适当震摇,混匀后置于2-8备用,长期不用建议保存于-20

1.2根据实验使用的制胶模具,分别取需要量1/2体积的CFAS PAGE 分离胶A液和分离胶B液,加入一个小烧杯(试管)中混匀备用;

例如:使用伯乐Mini-PROTEAN电泳槽制胶时,每块0.75/1.0/1.5mm的胶,分离胶A液与B液分别取2.0/2.5/3.8ml。

1.3另取一个小烧杯,分别取浓缩胶需要量1/2体积的CFAS PAGE 浓缩胶A液和浓缩胶B液,混匀后备用;

例如:使用伯乐Mini-PROTEAN电泳槽时,每块0.75/1.0/1.5mm的胶,浓缩胶A液与浓缩胶B液分别取0.8/1.0/1.5 ml。

1.4按照1:100的比例在前两步制备的分离胶混合液和浓缩胶混合液中分别加入10% APS溶液(即1ml凝胶混合液中加入10μl 10% APS溶液),轻轻搅拌使其混匀,避免产生气泡;


2、灌胶操作

2.1在凝胶模具中灌入适量上一步骤准备的分离胶混合液(对于使用伯乐Mini-PROTEAN电泳槽,凝胶液加至约距前玻璃板顶端1.5cm或距梳齿约0.5cm即可);不需要等待立即将上一步骤中已经准备好的浓缩胶混合液灌入玻璃板中

2.2将梳子插入凝胶内,静置10~15分钟,等待凝胶聚合;

注:制备好的凝胶放入加有少量电泳缓冲液的密封袋中,可于4存放数周。


3、电泳操作

3.1待凝胶聚合后,组装电泳槽,加入电泳缓冲液,小心地拔出梳子,检查胶孔并整理梳齿。

3.2 根据实验需要加入蛋白样品和蛋白分子量标准。

3.3调整电泳仪为恒压200V-300V,进行电泳操作,约25-35min完成蛋白电泳实验(如单板胶电流大于90mA,双板胶电流大于130mA可以适当降低电压)。


注意事项:

1、本试剂盒与传统的SDS-PAGE具有本质的区别,请按照产品说明书操作,如果疑问可以参考本公司提供的产品操作视频文件或者联系本公司技术人员。

2、本试剂盒可制备凝胶数量:


0.75mm Mini-gel
1.0mm Mini-gel
1.5mm Mini-gel
62块
50块
33块



温馨提示

1. 为了您的自身安全,使用试剂前,请做好防护,如穿实验服,带手套等。

2. 试剂中含有Acr-Bis,该试剂有神经毒性,小心使用。

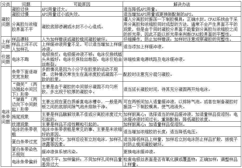
3. 附表:蛋白电泳常见问题及解决方案。













附表:蛋白电泳常见问题及解决方案


蛋白电泳常见问题及解决方案